本网讯 近日,公司yl1111永利集团凌英会教授团队在生物学知名期刊《International Journal of Biological Macromolecules》(IF=7.7,中科院一区,Top期刊)上发表了题为“Regulatory role of lncMD1 in goat skeletal muscle satellite cell differentiation via miR-133a-3p and miR-361-3p targeting”的研究性论文。该论文研究了lncMD1在肌肉发育过程中调控作用,揭示了其调控山羊骨骼肌卫星细胞生长过程中的分子机制,为探索山羊骨骼肌发育的分子过程提供了理论基础。

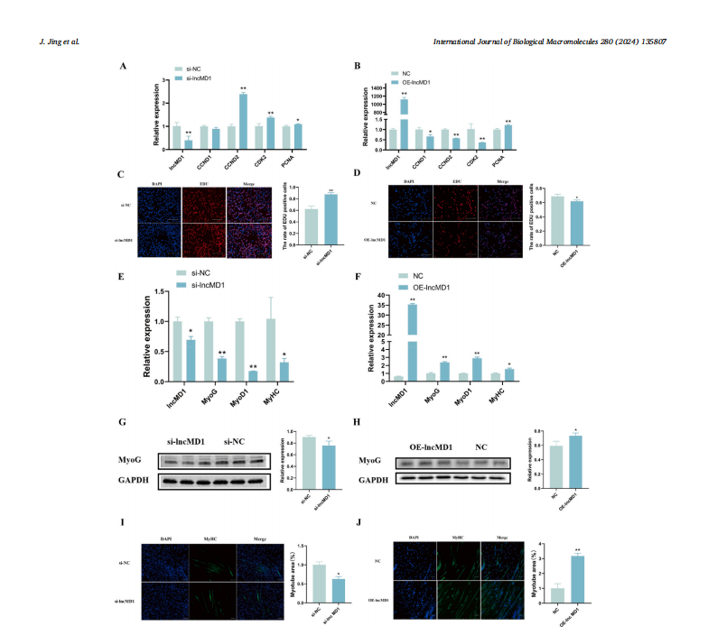
本研究发现在山羊肌肉组织中差异表达lncMD1,在肌肉分化阶段高表达,通过体外细胞实验进一步证实其能促进山羊骨骼肌卫星细胞(SMSCs)的分化进程。
为进一步解析lncMD1对山羊SMSCs增殖分化的作用机制。采用双荧光素酶实验证明lncMD1可以充当miR-133a-3p和miR-361-3p的分子海绵。通过体外实验,设计合成miRNA模拟物和抑制剂转染进山羊SMSCs内,实验发现miR-133a-3p和miR-361-3p对山羊骨骼肌卫星细胞的分化存在抑制作用。为了探讨miR-361-3p和miR-133a-3p调控山羊肌肉干细胞发育的机制,本文利用了在线软件工具来预测候选靶基因。重叠的预测结果确认了DCTN1/DCTN2基因作为miR-361-3p/miR-133a-3p的潜在靶标。进一步研究显示,在分化阶段DCTN1/DCTN2的表达明显高于增殖阶段。抑制DCTN1/DCTN2后分化相关基因的表达水平显著下降。结果表明,miR-361-3p/miR-133a-3p可以通过DCTN1/DCTN2来影响山羊SMSCs的分化。


综上所述,lncMD1作为竞争性内源性RNA,通过负向调节miR-133a-3p/miR-361-3p并上调miR-133a-3p和miR-361-3p的靶基因DCTN2/DCTN1的表达。
yl1111永利集团为本文的第一通讯单位,公司凌英会教授为论文的通讯作者,博士生敬敬为论文第一作者。本研究得到国家自然科学基金(32172695,32372832),安徽省重点研发计划(2023z04020003)以及国家肉羊产业技术体系(CARS-38)等项目经费的资助。(图文/敬敬 编辑/杜亚娜 预审/凌英会 审核/张子军)
论文链接:https://authors.elsevier.com/sd/article/S0141-8130(24)06616-9